『编译技术』SysY-Mips编译器设计——实验总结
『编译技术』SysY-Mips编译器设计——实验总结
章节目录
- 『编译技术』SysY-Mips编译器设计——总体设计概述
- 『编译技术』SysY-Mips编译器设计——词法分析
- 『编译技术』SysY-Mips编译器设计——语法分析
- 『编译技术』SysY-Mips编译器设计——语义分析(符号表管理与错误处理)
- 『编译技术』SysY-Mips编译器设计——中间代码LLVM生成
- 『编译技术』SysY-Mips编译器设计——目标代码Mips生成
- 『编译技术』SysY-Mips编译器设计——中端代码优化
- 『编译技术』SysY-Mips编译器设计——后端代码优化
- 『编译技术』SysY-Mips编译器设计——实验总结
实验得分
最终八个点得分如下所示,排名除第六个点外均位于20名附近,而第六个点来到50+。第六个点较为反常,出现了分配给其的寄存器越多,cycle反而越高的情况,mem执行较多,猜测是使用了较深的递归而产生了大量寄存器传参冲突。
实验总结
总而言之,从一个月前正式着手进行优化,再到如今优化后代码来到1w+行,即使循环外提等关键优化未来得及细细琢磨,排名似乎也不是很理想,这场优化之路至此也将走向终点。
这是一次充满艰辛的苦痛旅程,也是一次锻炼自己的绝佳机会,我收获到了不只是编译优化方面还有图论算法等等的知识,也练就了自己去看懂伪代码,看不懂就自己造算法的见山开山,见水渡水的执着心态,最后再次感谢坚持一路走来的自己,感谢这学期和我一同讨论编译的朋友们,也感谢课程组和老师们,感谢他们为我们带来了不逊色于coos的编译实验。纵使心中万般不舍,也不得不为这学期的努力画上句号,编译再见噜,下一次接触编译就是作为助教帮助大家了!
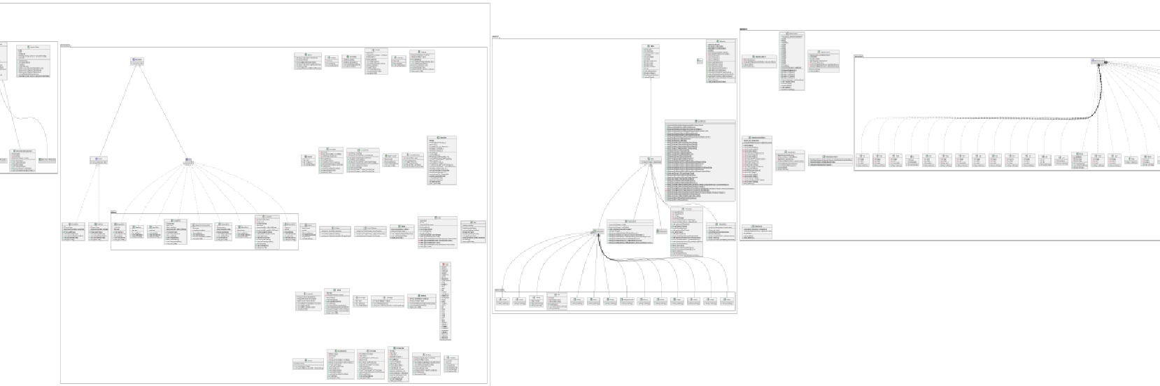
最后我想说编译在我心中不愧是oo的promax升级版,最后的最后献上我的巨巨巨型类图,从左至右依次为前端架构,中端架构,后端架构。
本博客所有文章除特别声明外,均采用 CC BY-NC-SA 4.0 许可协议。转载请注明来自 Yang's CS World!
评论












